辽宁人才招聘信息网:
北京市一中院:企业全流程法律风险防范指引
日期:2023-10-30 04:10:41    点击:586    属于:法律法规
6月15日下午,北京一中院召开“全流程防范企业法律风险 高质量服务首都‘两区’建设”新闻发布会,发布《企业全流程法律风险防范指引》(以下简称《指引》)。


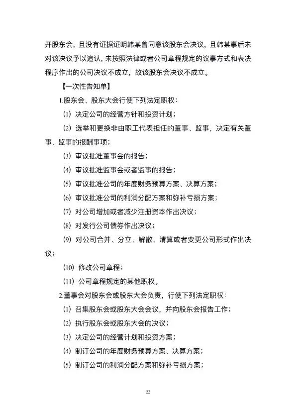
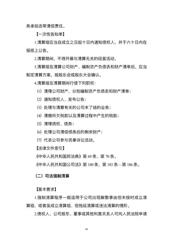
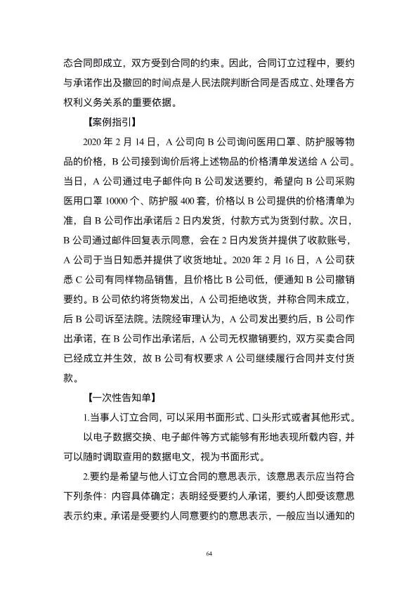
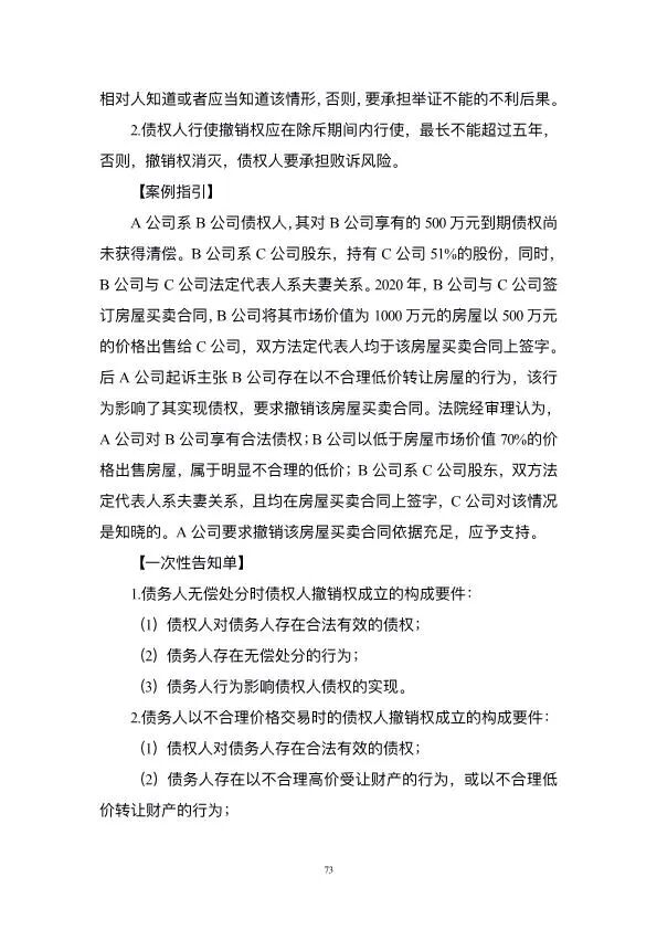
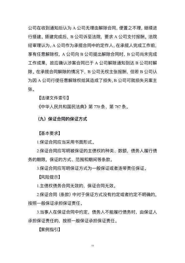
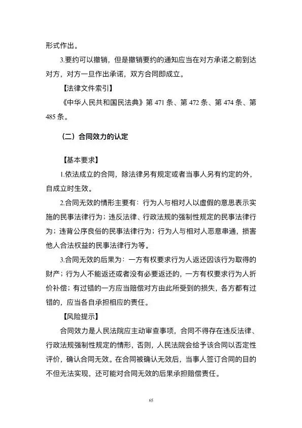
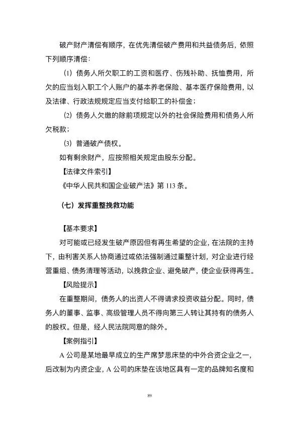
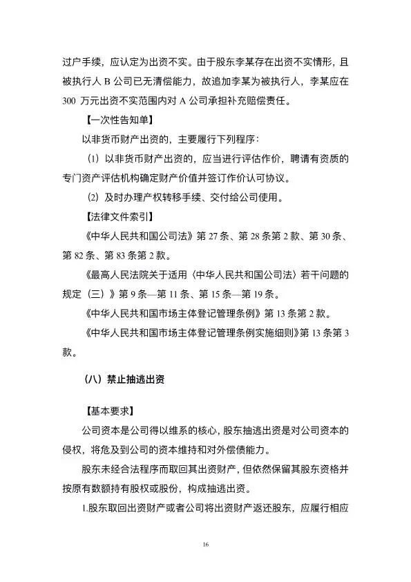
《指引》以公司初创期法律风险、内部治理法律风险、外部交易法律风险、终止期法律风险四大部分四十二项内容为主体框架,囊括与企业经营息息相关的《民法典》《公司法》《劳动合同法》《企业破产法》等多领域的法律问题,为企业提供从创办到清算“全覆盖”,从规范内部治理到防范外部风险“全方位”的法律指引。

《指引》切中企业经营发展中的热点、难点、痛点法律问题,在引导企业重视内部合规建设,主动优化治理结构,提高企业法律风险防范意识和水平等方面发挥了积极作用。

图片

图片

图片

图片

图片

图片

图片

图片

图片

图片

图片

图片

图片

图片

图片

图片

图片

图片

图片

图片

图片

图片

图片

图片

图片

图片

图片

图片

图片

图片

图片

图片

图片

图片

图片

图片

图片

图片

图片

图片

图片

图片

图片

图片

图片

图片

图片

图片

图片

图片

图片

图片

图片

图片

图片

图片

图片

图片

图片

图片

图片

图片

图片

图片

图片

图片

图片

图片

图片

图片

图片

图片

图片

图片

图片

图片

图片

图片

图片

图片

图片

图片

图片

图片

图片

图片

图片

图片

图片

图片

图片

图片

图片

图片

图片


上一篇: 没有了

下一篇: 没有了

友情链接

联系人:副秘书长陈浩

电话:024-22733281   手机:13604035276

邮箱:LNLDRSZYYJH@vip.163.com

地址:辽宁省沈阳市和平区北市商务大厦607

Copyright © 2019-2023 辽宁省劳动人事争议研究会 版权所有 辽ICP备2021008856号