








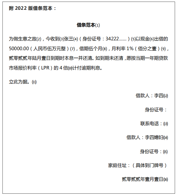
01、标题表明了该条据的性质,既防止借条持有者在借条正文上方添加内容,也防止借条持有者将借条篡改为数页合同的最后一页。
02、“为……”表明借款的目的,以免一旦发生诉讼后借款人提出该笔借款系赌债、分手费等抗辩。
03、在民间借贷中,通常借条中写明“今借到多少元”即表示所借款项已经实际交付,但一旦发生纠纷,借款人提出虽然出具借条,但未实际收到款项的情况仍旧常见。因此,采用“今收到出借的多少元”这种表述,更强调了款项已经实际交付。
04、此处写明出借人姓名全名,应与身份证上的名字一致。
05、出借人姓名后应附身份证号。
06、“现金”表明出借的方式,如果是银行转账,应将表述修改为“银行转账”,并保留银行转账凭据。
07、金额应写明币种,同时书写阿拉伯数字和大写数字,以免发生篡改数字行为而引发争议。
08、借款期限必须明确,且要大写,以免产生争议。
09、借款利率应明确为年利率或月利率,同时大写标明。
10、到期未还后的利率是否和约定的借款期限内利率一致是常见的争议焦点,应在借条中明确略高于借期利率的逾期利率。
11、“立此为据”作为借条正文的收尾,以免借条持有者在正文末尾添加内容。
12、借款人姓名应写全名并附上身份证号码,同时应由借款人在手写的名字上按捺手印。
13、写上借款人家庭住址和联系方式,因为后期诉讼立案需要被告信息。
14、已婚借款的要配偶签字按捺手印,确认为夫妻共同债务,避免争议。
15、借款人身份证复印件提交给出借人,避免后期诉讼到派出所调取身份证信息。
16、落款日期应为所借款项实际支付的日期,并应大写。借条末尾日期下面的空白处最好裁掉。